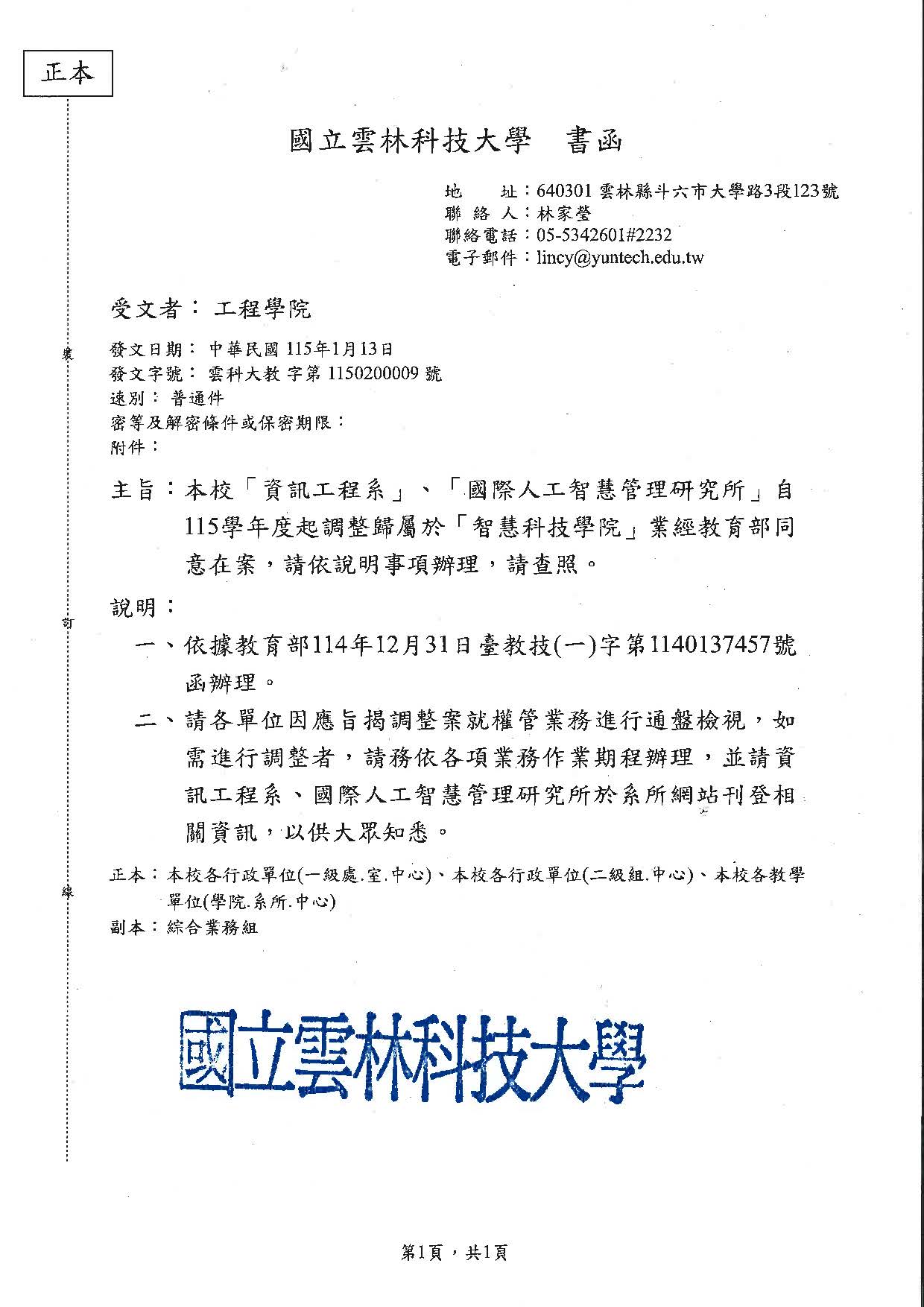
本校「資訊工程系」自115學年度起調整歸屬於「智慧科技學院」
原隸屬於「工程學院」之資訊工程系,自115學年度起(115年8月1日)正式調整歸屬至「智慧科技學院」,並已獲教育部核准。(公文如下圖所示)

配合本次組織調整,自115學年度起,新生入學後於分流或選擇系所時,「工程學院」所屬系所由原七系調整為六系,分別為:
機械工程系、電機工程系、電子工程系、環境與安全衛生工程系、化學工程與材料工程系、營建工程系。
資訊工程系則改隸於「智慧科技學院」之下。
本校「資訊工程系」自115學年度起調整歸屬於「智慧科技學院」
原隸屬於「工程學院」之資訊工程系,自115學年度起(115年8月1日)正式調整歸屬至「智慧科技學院」,並已獲教育部核准。(公文如下圖所示)

配合本次組織調整,自115學年度起,新生入學後於分流或選擇系所時,「工程學院」所屬系所由原七系調整為六系,分別為:
機械工程系、電機工程系、電子工程系、環境與安全衛生工程系、化學工程與材料工程系、營建工程系。
資訊工程系則改隸於「智慧科技學院」之下。

